MAZDA
  • マツダについて
    • 企業理念
    • 2030 VISION / 2030 経営方針
    • CEOメッセージ
    • マルチソリューション説明会 2025
    • 法令順守に対するお客様への約束
    • 会社案内
      • 会社概要
      • 役員情報
      • 歴史
      • 国内・海外主要拠点
      • 主な子会社・関連会社
      • 企業スポーツ活動

    「走る歓び」そして、「生きる歓び」の創造

  • ひとを想う価値創造
    • ものづくり
      • テクノロジー
      • デザイン
    • つながりづくり
    • ひとづくり

    ひとの力を信じ、ひとの可能性を引き出す

  • MAZDA MIRAI BASE
MAZDA
  • サステナビリティ
    第三者検証
    • マツダのサステナビリティ
      • CEOメッセージ
      • サステナビリティの考え方・体制
      • 重点課題(マテリアリティ)
      • ステークホルダーエンゲージメント
    • ESGへの取り組み
      • 環境
      • 社会
      • ガバナンス
    • ESG関連資料
      • 行動規範・方針
      • 法令等に基づく開示
      • 編集方針
      • ガイドライン対照表
      • ESGデータ
      • 第三者検証
      • サステナビリティレポート
    • イニシアチブへの署名・参加、社外からの評価
  • IR情報
    第三者検証
    • 経営方針
      • CEOメッセージ
      • 中期経営計画・事業戦略
      • コーポレートガバナンス
    • IR資料
      • 決算資料・プレゼンテーション資料
      • 有価証券報告書等
      • コーポレートガバナンスに関する報告書
      • 統合報告書
      • サステナブル・ファイナンス
    • 株式・社債情報
      • 株式状況
      • 株式手続きのご案内
      • 株主総会
      • 株主還元
      • 社債・格付情報
      • アナリストカバレッジ
      • 電子公告
    • 業績・財務情報
      • 直近の業績ハイライト
      • 主要業績の推移(5ヵ年)
      • 生産・販売状況
    • 個人投資家の皆さまへ
      • 個人投資家様向け説明会
    • IRカレンダー
    • IRサポート
      • 情報開示について
      • IRでよくあるご質問
      • IRニュースメール登録
  • ニュースルーム
  • 採用情報
    第三者検証
    • 人事役員メッセージ
    • マツダを知る
      • 企業研究
      • 5分でわかるマツダ
      • 広島で働く魅力
      • キャリア入社&カムバック社員 座談会
    • 新卒採用
      • 新卒採用 事務職・技術職
      • 新卒採用 生産技能職
      • デザインインターンシップ
    • キャリア採用
      • キャリア採用 事務職・技術職
      • キャリア採用 生産技能職
    • 期間社員採用
    • 障がい者採用
    • マツダ病院採用 医務系職種
    • マツダグループ・関連企業採用
      • マツダ中販 採用
      • マツダエース 採用
      • マツダロジスティクス 採用
      • マツダ販売会社グループ採用
      • マツダE&T 採用
      • マツダパーツ 採用
  • 体験する
    第三者検証
    • ミュージアム・工場見学
      • マツダミュージアム
      • 防府工場
    • MAZDA SPIRIT RACING
      • モータースポーツ
      • 倶楽部 MAZDA SPIRIT RACINGアプリ
      • MAZDA ONLINE SHOP
    • イベント
      • 最新のイベント情報
    • エンターテイメント
      • マツダキッズチャンネル
      • マツダ車ペーパークラフト
      • マツダ車ぬり絵
商品情報
お問い合わせ
各国・地域のサイトへ
  • HOME
  • HOME

第三者検証



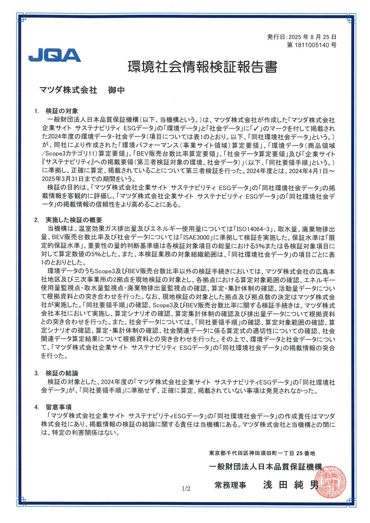
マツダは、開示データの信頼性向上のため、環境データおよび社会データの一部について、一般財団法人日本品質保証機構による第三者検証を受けています。

本ウェブサイトへの掲載に関する検証


環境データ・社会データに関する第三者検証報告書
環境データ・社会データに関する第三者検証報告書
環境データ・社会データに関する第三者検証報告書
環境データ・社会データに関する第三者検証報告書

環境データ・社会データに関する第三者検証報告書





サステナビリティ トップ
  • CEOメッセージ
  • サステナビリティの考え方・体制
  • 重点課題(マテリアリティ)
  • ステークホルダーエンゲージメント
  • 環境
  • 社会
  • ガバナンス
  • 行動規範・方針
  • 法令等に基づく開示
  • 編集方針
  • ESGデータ
  • 第三者検証
  • ガイドライン対照表
  • サステナビリティレポート
  • イニシアチブへの署名・参加、社外からの評価
  1. HOME
  2. サステナビリティ
  3. 第三者検証
  • サイトマップ
  • このサイトについて
  • 個人情報の取り扱い
  • アクセシビリティ方針について
  • ソーシャルメディアポリシー
  • RSSニュース配信
  • Cookie Settings
  • お問い合わせ
  • 商品情報
X
Instagram
Facebook
Pinterest
YouTube
LinkedIN
MAZDA

© Mazda Motor Corporation All Rights Reserved.

2025-10-20